服务于全球各领域电子制造客户
公司新闻 行业动态 产品知识
近日,“限电”成为全国人民关注的焦点,尤其是东北地区的吉林和辽宁两省,“限电”已经严重影响居民生活。
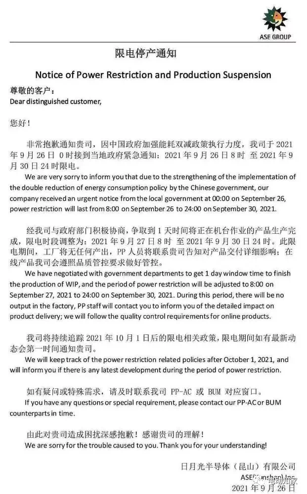
另外,英特尔、辉达和高通的数家芯片封测服务供应商则收到通知,要求江苏省的厂房停工数日。恩智浦、英飞凌和日月光的半导体封装材料供应商长华科技也公告,26日晚间到月底停工。这无疑给本来就芯片短缺的汽车行业雪上加霜,同时也会波及新能源汽车产业。
受限电影响,义乌特斯拉超级充电站已经暂停运营。若持续限电,将严重影响居民的正常生活。目前,新能源汽车还未真正规模推广,就已经开始“限电”措施,若新能源汽车大规模推广应用,势必对电网造成更大的压力。
上一篇2021年8月obc、vcu top10:弗迪动力爆发
下一篇服务机器人再次升级
www@jinnianhui.com
Maggie
微信咨询
黎小姐